E28 V8 mit Automatik und kleinen Problemchen ...
Ich beschreibe hier mal stellvertretend für den Sascha einen Sachverhalt bei einem umgebauten E28. Vielleicht hat einer noch ne Idee.
Verbaut ist ein 4 Liter M60 Motor mit 5HP30 Getriebe aus einem E38. Differential ist 2,93 wie auch beim E38 740iA. Alle 4 Radsignale werden durch ein (neues) Stiftermodul aufbereitet aus dem E28 ABS Steuergerät hinausgeführt und an die entsprechenden Pins an X69 gelegt, so dass nun die Getriebesteuerung versorgt ist. Ohne diese Radsignale ging automatikmäßig garnichts. Jetzt haben wir aktuell folgende Situation:
Fahrzeug läßt sich nach Löschung aller Fehler hervorragend fahren und macht richtig Spass. Nach abstellen und wieder Starten des Motors kommt Getriebenotlauf (Fehlermeldung Abtriebsdrehzahl) und der Wagen fährt entsprechend nur noch im dritten Gang. Wird der Fehler wieder gelöscht, fährt der Wagen wieder super, bis zum nächsten Abstellen und Neustarten.
Sehr spannend: es reicht schon das Einschalten der Zündung um den Fehler Abtriebsdrehzahl zu bekommen. Man muss also nicht mal den Motor starten oder den Wagen bewegen.
Vielleicht hat noch jemand eine Idee dazu, bevor wir nach 3 Wochen Fehlersuche nun doch wieder auf E34 Technik rückrüsten müssen. Es muss doch auch mal mit der E38 Automatik klappen 
PS: der gesamte Antrieb lief nach Aussagen des Vorbesitzers im E38 ohne Fehler.
mfg Tino
E28 V8 mit Automatik und kleinen Problemchen ...
Lippi
, Oberlausitz, Freitag, 29.06.2018, 13:41 (vor 2726 Tagen) @ tino335i
Versuch mal das Radsignalmodul an Dauerplus zu hängen.
Vielleicht kommen bei Zündung ein ein paar wirre Signale...
--
MfG Mario ![[image]](http://www.open-reel.de/images/smilies/hi.gif)
E28 V8 mit Automatik und kleinen Problemchen ...
Stifter
, Freitag, 29.06.2018, 16:11 (vor 2726 Tagen) @ Lippi
Versuch mal das Radsignalmodul an Dauerplus zu hängen.
Vielleicht kommen bei Zündung ein ein paar wirre Signale...
Die Radsigale kommen direkt aus denm ABS, da gibts kein extra Modul.
Es gibt im A-Getriebe Drehzahlsensoren für Turbinendrehzahl und Abtriebstrehzahl, damit wird wohl das AGS versorgt um die richtigen Stufen einzulegen.
Es geht also nicht um die Raddrehzahl, sondern die Abtriebsdrehzahl des Getriebes.
Warum es aber immer nach dem Zündung aus und wieder ein einen Eintrag im Fehlerspeicher gibt und das Ding in den Notlauf geht, konnte sich noch keiner erklären.
AGS-Versorgung ist schon geprüft worden.
Wir sind für alles Ideen offen.
Gruß Jan
E28 V8 mit Automatik und kleinen Problemchen ...
bmw_540_ch, Freitag, 29.06.2018, 16:33 (vor 2726 Tagen) @ Stifter
.....evtl.mal die verkabelungen Parallel nochmal synchron durchgehn....e28 und e38.Ihr wißt es doch am besten wie das ist,einbischen Masse hier etwas dauerplus da....Zauberei
Trotzdem viel Erfolg.
E28 V8 mit Automatik und kleinen Problemchen ...
Lippi
, Oberlausitz, Freitag, 29.06.2018, 16:37 (vor 2726 Tagen) @ bmw_540_ch
Hat die AGS Dauerplus?
--
MfG Mario ![[image]](http://www.open-reel.de/images/smilies/hi.gif)
E28 V8 mit Automatik und kleinen Problemchen ...
Oli*
, Donnerstag, 12.07.2018, 13:11 (vor 2713 Tagen) @ Stifter
Hat denn schon mal jemand nachgeschaut, ob dein Modul am Anfang nicht irgendetwas ausgibt?
Reicht ja vielleicht schon eine Flanke beim Wechsel von high auf Low und das STG erklärt das für unplausibel, weil die Sperre drin ist.
Gruß
Oliver
....fällt mir doch glatt noch was ein.....
bmw_540_ch, Freitag, 29.06.2018, 16:39 (vor 2726 Tagen) @ tino335i
.....ich hatte mal das Symphtom mit Getriebeprogramm bei einem e34 540er Aut.Zündung EIN,kamm sofort Getriebeprogramm,hatte ich aber das Gaspedal nur leicht gedrückt und machte dann die Zündung an fuhr der e34 Tip Top und bekamm auch keine Fehlermeldungen mehr vom Getriebe.Bis heute weiß ich aber nicht an was es gelegen hat.NEIN der Drosselklappen Poti war nicht kaputt.
....fällt mir doch glatt noch was ein.....
Hacke, Elbflorenz (Dresden), Leipzig auf Arbeit, Samstag, 30.06.2018, 04:38 (vor 2725 Tagen) @ bmw_540_ch
NEIN der Drosselklappen Poti war nicht kaputt.
Aber vielleicht das Fahrpedalmodul?
--
Gruß, Peter.
E28 V8 mit Automatik und kleinen Problemchen ...
Hardliner
, 32791 Lage, Freitag, 29.06.2018, 16:55 (vor 2726 Tagen) @ tino335i
Habt ihr die Livewerte der Abtriebsdrehzahl vom Getriebesteuergerät mal gecheckt (ich weiß nicht ob I*** am e38 das ermöglicht)?
Ein Oszilloskop auf das Signal gehangen, idealerweise eins das aufzeichnet.
Relais nachgerüstet ohne Schutzbeschaltung die beim schalten Spannungsspitzen induzieren?
Signalleitungen verlängert die geschirmt sind ?
Wären so meine Gedanken bei sowas, der Drehzahlsensor im Getriebe für die Abtriebsdrehzahl wäre auch ein Punkt, Öl im Getriebekabelbaum, aber das wäre dauerhaft und hat nur Daimler. :D
E28 V8 mit Automatik und kleinen Problemchen ...
tino335i
, Freitag, 29.06.2018, 17:05 (vor 2726 Tagen) @ Hardliner
Die Livedaten haben wir. Kann man mit INPA am E38 gut auslesen. Hat jemand vielleicht einen Vergleichsfahrzeug (E38 740i 94-96), dazu noch INPA aufm Laptop und kann dann noch bei z.b. 100kmh mal ein paar Livedaten auslesen ? Ich weiss, bisschen viel verlangt 
mfg tino
E28 V8 mit Automatik und kleinen Problemchen ...
sascha3011, Freitag, 29.06.2018, 21:19 (vor 2725 Tagen) @ tino335i
Danke Tino......
Die Verkabelung sollte soweit passen.. das ags fordert keine weitere großartige Verkabelung außer der Rad Sensoren und dem bremslichtschalter.... zu diesem sei zu sagen das ich ihn im im.a nicht angesteuert bekomme habe heute drei Stück versucht... die Kontrolllampe leuchtet dauerhaft bei bremslichtschalter aktiv egal welcher schaltungszustand...
Bin da mit meinem Latein am ende... heute kam dann wie schon beschrieben die Erkenntnis das der Fehler samt notlauf schon durch das reine starten des Autos gesetzt wird... das heisst für mich es hat nichts zwingend mit irgendwelchen Umdrehungen als solchen zu tun. Er macht irgend eine Abfrage zu der er entweder gar keine oder aber eine falsche Antwort bekommt.... wenn ich weiß welche kann ich da weiter versuchen
E28 V8 mit Automatik und kleinen Problemchen ...
Lippi
, Oberlausitz, Freitag, 29.06.2018, 21:40 (vor 2725 Tagen) @ sascha3011
Will ja ne nerven mit meiner Fragerei oben....
Ist der Fehler bei Zündung an da oder erst beim Starten?
Ev. Spannung zu niedrig oder aus Versehen an den Saft geklemmt wo die Verbraucherabschaltung wirksam ist?
Sorry, nur sone Idee halt....
--
MfG Mario ![[image]](http://www.open-reel.de/images/smilies/hi.gif)
E28 V8 mit Automatik und kleinen Problemchen ...
sascha3011, Freitag, 29.06.2018, 22:07 (vor 2725 Tagen) @ Lippi
Ne... erst beim starten... kabellei sollte passen das checke ich aber noch mal gegen... wie gesagt wenn der Fehler gelöscht ist fährt der wagen einwandfrei bis zum nächsten Start
E28 V8 mit Automatik und kleinen Problemchen ...
Hacke, Elbflorenz (Dresden), Leipzig auf Arbeit, Samstag, 30.06.2018, 04:41 (vor 2725 Tagen) @ sascha3011
Is die Spannung vielleicht im Startmoment etwas zu niedrig? Sowas verursacht auch gerne mal doofe Fehler.
--
Gruß, Peter.
E28 V8 mit Automatik und kleinen Problemchen ...
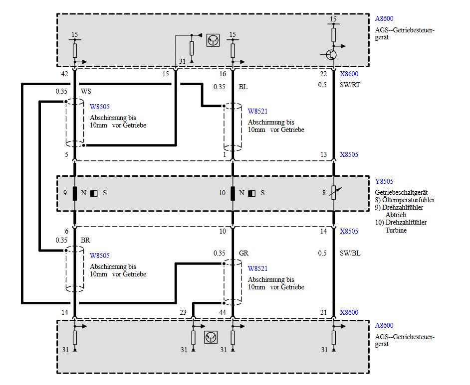
Stifter
, Samstag, 30.06.2018, 08:19 (vor 2725 Tagen) @ tino335i
bearbeitet von Stifter, Samstag, 30.06.2018, 08:24
Hier noch mal der Schaltplan zu den Drehzahlsensoren im Getriebe.
Den 20-poligen Stecker am Getriebe nochmal penibel kontrollieren, vor allem die Leitungen für den Sensor.
Kommt der Fehler acuh wenn Du nur Zündung anmachst?
Also mal Zündung an, löschen, Zündung aus 20sec warten bis das DME Relasi abschaltet, dann Zündung wieder ein und dann mal etwas warten und auslesen.
![[image]](images/uploaded/201806300615345b372006b11bf.jpg)
E28 V8 mit Automatik und kleinen Problemchen ...
sascha3011, Samstag, 30.06.2018, 08:49 (vor 2725 Tagen) @ Stifter
Mache ich gleich.... nehme ihm nachher noch mal hoch und schaue mir die Kabel an...
E28 V8 mit Automatik und kleinen Problemchen ...
Stifter
, Samstag, 30.06.2018, 08:52 (vor 2725 Tagen) @ sascha3011
Mache ich gleich.... nehme ihm nachher noch mal hoch und schaue mir die Kabel an...
und probie noch mal obs auf der Bühne die gleichen Symptome gibt.
E28 V8 mit Automatik und kleinen Problemchen ...
sascha3011, Samstag, 30.06.2018, 11:45 (vor 2725 Tagen) @ Stifter
Zündung einschalten reicht nicht Aus um dem Fehler zu reproduzierten... er muss dafür gestartet werden
und darum...
Lippi
, Oberlausitz, Samstag, 30.06.2018, 11:50 (vor 2725 Tagen) @ sascha3011
könnte es ein Spannungsproblem sein.
--
MfG Mario ![[image]](http://www.open-reel.de/images/smilies/hi.gif)
![[image]](http://www.e30.de/bilder/fehlerags.jpg)
vielleicht hat ja einer ne Idee dazu.
Neuester Fehlerauszug aus INPA
linkroller, Samstag, 30.06.2018, 21:13 (vor 2724 Tagen) @ tino335i
Hallo Leute bin mir nicht ganz sicher ob ich helfen kann.
Ich hab mein Cabrio auch umgebaut. Nur mit M60b30 mit 5hp18 aus einem e38 mit Bj1995-05,
Ich muss aber gestehen das ich keinen E38 Kabelbaum verwendet habe sondern den vom E34 aber ich verwende die e38 Steuergeräte (EWS aus, mit Chip vom Conny). Hab keinerlei Signalaufarbeitung bzgl Raddrehzahl machen müssen, das Auto fährt ganz normal und ich kann mit INPA alles auslesen. Toolset 32 funkt auch.
Gruß Rainer
E28 V8 mit Automatik und kleinen Problemchen ...
chris_e_a
, Dienstag, 03.07.2018, 04:05 (vor 2722 Tagen) @ tino335i
Hi,
mal ne Frage, die Radsensoren liefern wahrscheinlich ein 1/0,
vielleicht haben die neueren ein high/low, also keinen Widerstand gegen unendlich?
Dann würde das Steuergerät aktuell einen Kabelbruch vermuten.
Grüße
Chris
--
Ex e30 Fahrer
E28 V8 mit Automatik und kleinen Problemchen ...
sascha3011, Dienstag, 03.07.2018, 05:44 (vor 2722 Tagen) @ chris_e_a
Vielleicht kann dazu ja der Stifter was sagen...
Derzeit sieht es so aus das ich den Wagen auf e34 kabelbaum umgerüstet habe und mit den e38 stg betreibe. Das läuft jetzt ohne Fehler... ich werde in Zusammenarbeit mit Tino noch versuchen den Unterschied raus zu bekommen. Es kann ja wirklich nur an einem Kabel liegen....
Freut mich, dass es jetzt geht.
Lippi
, Oberlausitz, Dienstag, 03.07.2018, 13:54 (vor 2722 Tagen) @ sascha3011
.
--
MfG Mario ![[image]](http://www.open-reel.de/images/smilies/hi.gif)
V8 Automatik
jojo10
, Donnerstag, 12.07.2018, 12:25 (vor 2713 Tagen) @ Lippi
Hallo,
Habe gerade mitgelesen, und wenn der Kabelbaum jetzt gewechselt ist könnte es nur daran liegen.
"Verbaut ist ein 4 Liter M60 Motor mit 5HP30 Getriebe aus einem E38. Differential ist 2,93 wie auch beim E38 740iA. Alle 4 Radsignale werden durch ein (neues) Stiftermodul aufbereitet aus dem E28 ABS Steuergerät hinausgeführt und an die entsprechenden Pins an X69 gelegt, so dass nun die Getriebesteuerung versorgt ist. Ohne diese Radsignale ging automatikmäßig garnichts. Jetzt haben wir aktuell folgende Situation:"
Ich würde vermutten das das Signal vom Abs nicht passt, wie oben schon beschrieben.
Gruß
Jürgen
PS.:Muß doch immer wieder lesen das doch immer mehr V8 mit Automatik gefahren werden...
Hoffe das meiner auch bald ( nach meinem Unfall) fertig ist.....Es geht auch vor ran.

V8 Automatik
sascha3011, Donnerstag, 12.07.2018, 21:40 (vor 2712 Tagen) @ jojo10
Die Überlegung hatten wir auch ABER Der Wagen muss keinen cm rollen um den notlauf zu starten. Einfaches an und wieder aus machen reicht da aus.. da müssen die Rad Sensoren noch nicht arbeiten
V8 Automatik
jojo10
, Samstag, 14.07.2018, 11:25 (vor 2711 Tagen) @ sascha3011
Hi,
Ja das steht ja oben schon, das das Steuergerät einen Wert bekommt das es nicht verarbeiten kann und somit keinen Wert hat und in den Notlauf steuert.
Z.B. Ein LMM oder Lambdasonde kann zwar einen Wert raus geben, welches das Steuergerät aber nicht verarbeiten kann ( Durch Alterungsprozess ) . Und somit ist der Wert für das Steuergerät unplausibel..... sprich kein Wert.... also...... Notlauf oder Ersatzwert, je nach Programmierung. Und oben stand auch das es zwei verschiedene ABS-Sensorsignale gibt..... und wenn es der falsche ist.....schon Notlauf.
Nach meiner Meinung kommt der Notlauf vom ABS Steuergerät, da dieses im Gefahrenfall das Getiebe Steuergerät beeinflusst wie beim ESP ( ASC ).
Gruß
Jürgen
V8 Automatik
sascha3011, Samstag, 14.07.2018, 14:01 (vor 2711 Tagen) @ jojo10
Da das Auto mit den e38 stg und den e34 kabelbaum ohne Fehler läuft schließe ich einen defekt an den stg aus denn die haben sich nicht geändert... ich habe die beiden kabelbäume auf Unterschiede untersucht u.U. d keinen für den Lauf Unterschied entdeckt. Meine Vermutung ist ja fast das der e38 kabelbaum irgendwo einen weg hat...
Habs oben schon geschrieben, steck doch einfach mal das Modul vom Stifter aus. Oder besser, schau mit dem Osci nach, was das Stifter Modul macht beim starten.
Vielleicht reicht es ja schon aus, dass das startet, oder auch beim Anlassen auch noch einmal startet und es einen Puls gibt, der zu dem Zeitpunkt als Fehler gewertet wird, weil es noch keinen Puls geben darf.
V8 Automatik
sascha3011, Samstag, 14.07.2018, 13:53 (vor 2711 Tagen) @ Oli*
Da inzwischen durch e34 kabelbaum alles fehlerfrei läuft kann ich das nicht mehr testen.. aber danke für den Tipp
V8 Automatik
jojo10
, Montag, 16.07.2018, 11:19 (vor 2709 Tagen) @ sascha3011
Hi,
Ist beim e34 Kabelbaum das Stiftermodul mit eingebunden ???? Wenn nicht würde ich sagen das es daran liegt....
Gruß
Jürgen
V8 Automatik
jojo10
, Montag, 16.07.2018, 11:44 (vor 2709 Tagen) @ jojo10
PS:
Nicht das es an Stifters Modul liegt, würde sagen das es weis was er macht, sondern am ABS Signal.
